2018中国铁路郑州局集团有限公司毕业生招聘2000人公告(二)
2017-12-05 13:27 河南事业单位考试 来源:中国铁路郑州局
根据企业发展对人才的实际需求,中国铁路郑州局集团有限公司招聘2018届全日制普通高等院校大学专科(高职)学历毕业生,具体事宜公告如下:
一、招聘计划
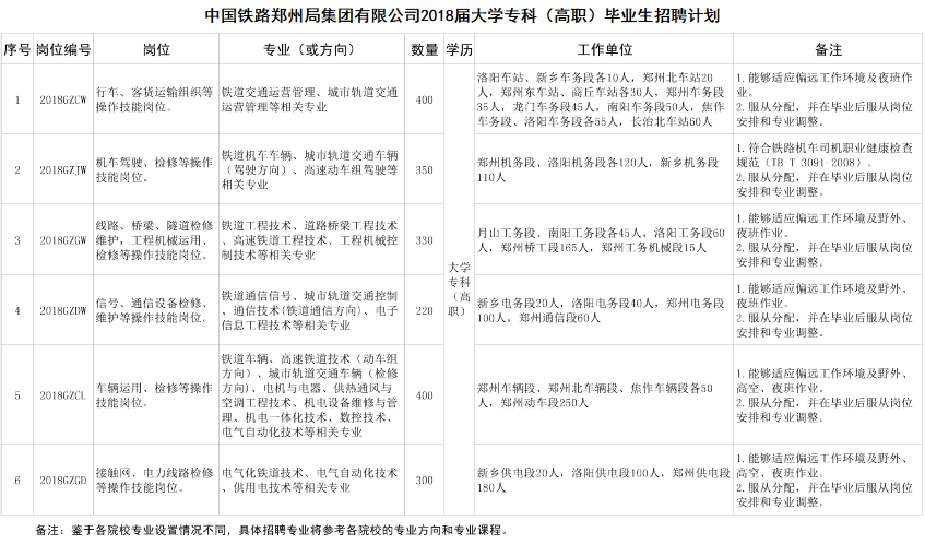
本次招聘只针对全日制普通高等院校大学专科(高职)铁路主专业毕业生,具体招聘岗位信息详见附件。
二、招聘条件
1.2018年毕业,列入国家招生计划、具备派遣资格的全日制普通高等院校大学专科(高职)学历毕业生。
2.遵纪守法,品行端正,热爱铁路事业。
3.身心健康,无色盲色弱,身体条件符合铁路企业的岗位要求。
4.成绩优良,在校期间所学专业方向为铁路专业方向或所学课程中包含铁路专业课程,符合招聘岗位要求的学历、专业等条件。
5.新录用毕业生安排在操作技能岗位工作,服从单位对岗位的安排和专业调整。
三、招聘程序
(一)网络报名。符合应聘条件的人员,请于2017年12月25日前,登录“中国铁路郑州局集团有限公司人才招聘网”(http://rczp.zztlj.com),按照网站首页“中国铁路郑州局集团有限公司2018届毕业生招聘报名须知(二)”的要求进行网络报名。
每人限报一个岗位。所有报名信息须由应聘人员本人如实填写,如发现弄虚作假,取消应聘资格。
只接受专业(或方向)、学历、毕业时间符合要求的毕业生报名,不符合者请勿报名。
(二)审核筛选。根据岗位需求和网络报名情况,中国铁路郑州局集团有限公司分期、分批审核、筛选应聘人员的有关资料,择优确定面试入围人选,具体时间、地点另行通知。未进入面试考核环节的毕业生恕不通知。
(三)面试考核。应聘人员按照面试通知的要求,在指定时间、地点参加面试,并现场递交以下资料:
1.个人登录“中国铁路郑州局集团有限公司人才招聘网”下载打印的《高校毕业生应聘信息表》;
2.毕业生推荐表、成绩单(必须学校盖章)原件及复印件;其中成绩单包括在校期间全部成绩;
3.全国普通高等学校毕业生就业协议书(需学校就业部门加盖公章);
4.身份证原件及复印件;
5.其他能够证明本人资历或能力的材料(各类荣誉证书原件及复印件等);
6.三个月内的体检报告(二级甲等及以上医院完成,必检项目为血压、辨色力、视力、听力、心电图、胸片、血常规、尿常规、肝功能、肾功能等)。
面试前进行现场资格复审,凡提供的相关材料不全、主要信息不实的,取消面试资格。面试考核在2018年4月15日前完成。
(四)结果公示。根据面试考核情况,结合招聘岗位需求,从应聘人员中择优确定拟录用人员,通过“中国铁路郑州局集团有限公司人才招聘网”公示。
五、其他事项
1.本批次招聘一律通过网上报名的方式进行,不接受上门、电话、传真、邮件等其他方式报名。
2.应聘人员必须保证提交应聘资料的真实性,一经发现弄虚作假,立即取消应聘资格。
3.招聘期间,应聘人员须保持本人手机畅通,凡因通信不畅造成的后果,由本人承担责任。未按通知要求参加面试的,视为本人自动放弃。
4.本次招聘不向应聘人员收取任何费用,不指定辅导用书,不举办也不委托任何机构或个人举办任何形式的辅导培训班,请应聘人员提高警惕,谨防受骗。应聘期间食宿等费用自理。
5.中国铁路郑州局集团有限公司人事处保留对招聘公告及附件中各项要求的最终解释权。
6.咨询电话:0371--68322731;
咨询时间:工作日8:00-12:00,13:30-17:30
中国铁路郑州局集团有限公司人事处
2017年12月5日


(编辑:河南华图)














